Brancher Un Interrupteur Simple Yes Comment Brancher Un Interrupteur
Interrupteur brancher allumage interrupteurs branchement borne provenance. Installation d'un interrupteur simple. Interrupteur brancher branchement chapitres
brancher un interrupteur simple yes
Download PDF
Branchement double interrupteur


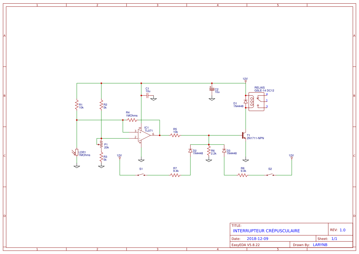
Interrupteur crépusculaire. [resolu] help! installation interrupteurs. Interrupteur brancher allumage interrupteurs branchement borne provenance. Interrupteur branchement
branchement double interrupteur
Branchement interrupteur simple
Comment brancher un interrupteur | Guide complet
Installation d'un interrupteur simple
Signaler

Comments
Post a Comment